Reference Design Library

DigiKey's Reference Design Library is full of technical blueprints that have been designed and verified to solve system-level problems and reduce time to market.

The platform was created to:

  • Save Engineers time
  • Jumpstart new designs
  • Sift through designs based on their unique performance & features

Visit often as new designs are being added weekly.

Recently Added Designs
Wireless Communication > Transceivers - TXRX CC2500EMK: 2.4GHZ, 500kbps ISM XCVR Manufacturer: Texas Instruments

The CC2500 is a low-cost 2.4 GHz transceiver designed for very low-power wireless applications. The circuit is intended for the 2400-2483.5 MHz ISM (Industrial, Scientific and Medical) and SRD (Short Range Device) frequency band.

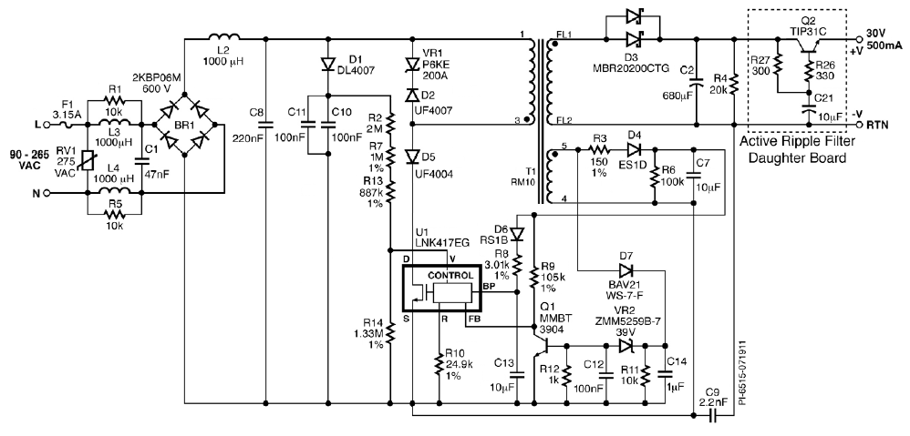
Lighting > LED Drivers - AC / Offline DER-288: 500mA @ 33V Max, 90 ~ 265VAC in Manufacturer: Power Integrations

This document describes an isolated, power factor corrected, very high efficiency LED driver (non-dimmable) designed to drive an LED string of 30 V at a current of 500 mA (both nominal) from an input voltage range of 90 to 265 VAC. The design employs an active ripple filter to achieve less than 30% output ripple. A reference board DER-284 was used with active ripple filter daughter board.

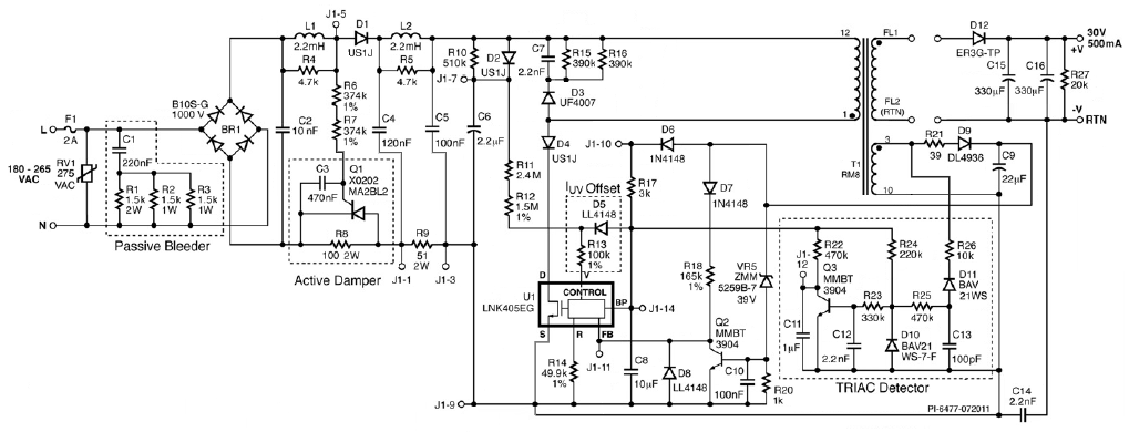
Lighting > LED Drivers - AC / Offline DER-281: 500mA @ 33V Max, 180 ~ 265VAC in Manufacturer: Power Integrations

The document describes a high power factor (PF) TRIAC dimmable LED driver designed to drive a nominal LED string voltage of 30 V at 0.5 A from an input voltage range of 180 VAC to 265 VAC. The LED driver utilizes the LNK405EG from the LinkSwitch-PH family of ICs.