Wireless Fitness and Medical Monitoring System Connectivity Options
Contributed By DigiKey's European Editors
2017-02-02
As fitness monitors are all the rage today, there are many different options for the wireless connections. Fitness bands aimed at the consumer are using the latest versions of Bluetooth Low Energy connecting to a smartphone, but there are many other ways to provide connectivity to a fitness band that also acts as a wireless patient monitor.
As the sensor platforms are essentially the same with heartbeat and blood pressure monitoring added to the general movement tracking, long range low-power wireless links can provide dramatically longer battery life for the band, reducing the need to recharge the systems and enable more complete data capture capability. These can be used with gateways that provide a constant link rather than relying on a mobile phone for a connection, offering a more reliable and complete data collection architecture. This reliable wireless link is increasingly important as data can be sent directly to the cloud for storage and analysis, rather than being downloaded from the monitor when being recharged.
As medical and fitness monitors do not require high data rate connections, the wireless link bandwidth can be traded for longer range and lower battery life, allowing significantly more data collection before the monitor needs recharging.
The Flex Gecko family of wireless controllers from Silicon Labs provides both 868 MHz sub-GHz and 2.4 GHz connectivity with the necessary encryption to protect the data. The 868 MHz links provide a long-range capability to link to a gateway for the collection of data. The chip combines an ARM® Cortex®-M4 controller core, 256 kB Flash, 32 kB RAM and 31 digital I/O pins to link to sensors as well as seven 16-bit timers and multiple communication interfaces. The transmitter provides a 20 dBm maximum output power and a receive sensitivity of -121 dBm at 2.4 kbps, using 2 GFSK encoding and a 0.1% bit error rate (BER). There are multiple low-power modes for different levels of operation that help to keep the power consumption to a minimum. This is particularly useful in a medical monitoring device that will wake up every few minutes to take readings and transmit them to the gateway, and then go back into an ultra-low power sleep mode. Figure 1 shows the different power modes, where the majority of the chip is kept dormant until required to transmit or receive data.
The advantage of a sub-GHz protocol is the range. A single gateway can serve hundreds or thousands of monitors across a wide range that can be anything up to 10 km in a wide area network. This allows cost effective monitoring by not having to install a separate gateway in every home.
Figure 1: The low-energy modes for the FlexGecko transceiver show how the chip can be shut down between readings in a wearable medical monitor.
Presently, Bluetooth is a highly significant technology for medical monitoring. The adoption of the technology in all manner of wirelessly connected devices means the performance is constantly improving, while the size and power consumption is reducing. Single-mode transceivers in chip scale packages are a few millimeters on a side, allowing them to be integrated into existing microcontroller packages or as part of a wearable medical monitor.
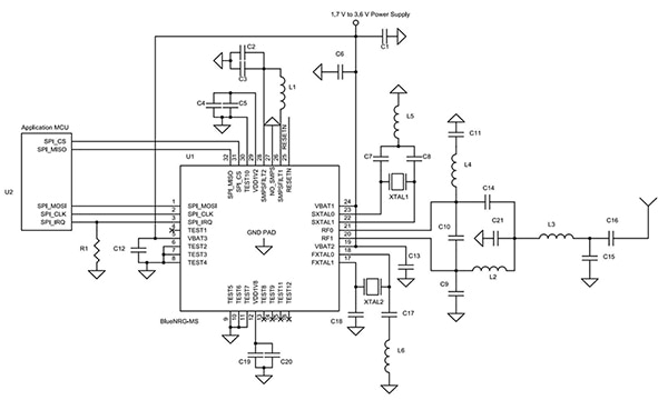
The BlueNRG-MS from STMicroelectronics, for example, is a single-mode Bluetooth low energy master/slave transceiver for the Bluetooth 4.1 specification. It integrates a 2.4 GHz RF transceiver and an ARM Cortex-M0 controller core to run the power-optimized stack for Bluetooth single mode protocol. This handles all the GAP and GATT software required to run a Bluetooth link as well as the standard AES128 encryption protocols in the link layer.
Figure 2: Using the ST BlueNRG Bluetooth controller with an embedded DC-DC converter for low-power operation.
The transceiver is optimized for low power to operate from standard coin cell batteries. If its embedded high efficiency DC-DC step-down converter is used, the maximum input current is only 15 mA at the highest output power (+8 dBm). Even if the DC-DC converter is not used, the maximum input current is only 29 mA, still preserving battery life. Additionally, ultra-low-power sleep modes and a very short transition time between operating modes results in very low average current consumption, extending the battery life.
Mobile phone technology also provides an advantage for the development of a wireless connection. Rather than having to make sure that a smartphone is available to make the connection to the monitor, a separate link can be implemented. This is easily developed on a low cost, displayless cellphone platform that already combines Bluetooth and cellular capability. The Bluetooth link can be paired with the monitor and the data fed back via the cellular link.
Another way of connecting up multiple monitors is to use a protocol such as ZigBee. This is optimized for low power with a simple and secure connection to a gateway using the same unlicensed 2.4 GHz band as Bluetooth.
The CC2630 from Texas Instruments uses ZigBee to provide very low active RF and MCU current consumption for longer battery life. The chip (shown in Figure 3) contains an ARM Cortex-M3 controller that runs at 48 MHz as the main processor along with a unique ultra-low-power sensor controller. This sensor controller is ideal for interfacing to external sensors and for collecting analog and digital data autonomously while the rest of the system is in sleep mode.
The IEEE 802.15.4 MAC is embedded into ROM and runs partly on an ARM Cortex-M0 processor. This architecture improves overall system performance and power consumption, and frees up flash memory for the application.

Figure 3: The CC2630 from Texas Instruments includes an autonomous data collection block to keep monitoring sensors while the rest of the wireless transceiver is kept in sleep mode.
Another approach is to use a Wi-Fi module in the home to connect the monitor to the internet. The Inventek Systems ISM4334x-M4G-L44 is an embedded wireless internet connectivity module that operates in the 2.4 GHz and 5.0 GHz spectrum (Figure 4). The Wi-Fi module’s hardware consists of an ARM Cortex-M4 host processor, a dual-band 802.11 a/b/g/n radio transceiver with MAC and baseband along with Integrated Bluetooth 4.0 and NFC support. This would allow a medical monitor to connect via Bluetooth and the data to be forwarded through a nearby Wi-Fi network, dramatically simplifying the system architecture and roll out.

Figure 4: Inventek’s Wi-Fi module can be used as a gateway to connect to a medical monitor via Bluetooth and link to an existing Wi-Fi network.
The module provides UART and SPI interfaces enabling connection to an embedded design and requires no operating system as it has a completely integrated TCP/IP Stack. The module hardware can be used with Inventek’s AT Command set (IWIN) for configuration and monitoring. Inventek’s IWIN, AT command set, allows designers to quickly establish connectivity to the monitor, minimizing development time, testing routines and certification.
Conclusion
There are many different ways to wirelessly connect to a medical monitor. While Bluetooth is an option popularized by fitness bands, there are other technologies such as sub-GHz for long range, ZigBee for low power, and Wi-Fi. The challenge is to get the best overall performance by managing the low-power modes of operation while still maintaining reliable data collection and transmission.
Disclaimer: The opinions, beliefs, and viewpoints expressed by the various authors and/or forum participants on this website do not necessarily reflect the opinions, beliefs, and viewpoints of DigiKey or official policies of DigiKey.






