Efficiently Implement Current Monitoring Using Integrated Bidirectional Current Sense Amplifiers
Contributed By DigiKey's North American Editors
2021-12-09
Fast and accurate current monitoring is needed in a growing variety of applications including autonomous vehicles, factory automation and robotics, communications, server power management, Class-D audio amplifiers, and medical systems. In many of these applications, bidirectional current sensing is required, but it needs to be done efficiently and at minimal cost.
While it’s possible to build a bidirectional current sense amplifier (CSA) using a pair of unidirectional CSAs, it can be a complex and time-consuming process. It involves a separate rail-to-rail op amp to combine the two outputs into a single-ended output, or the use of two analog-to-digital converter (ADC) inputs on the microcontroller, which requires additional microcontroller coding and machine cycles. Finally, building a bidirectional CSA using two unidirectional CSAs—plus the additional components required to integrate them into a bidirectional solution—can consume more circuit board space, and the higher parts count can reduce reliability and increase inventory requirements. The end result can be cost and design schedule overruns.
Instead, designers can turn to integrated, high-speed, precision bidirectional CSAs. They can select from integrated bidirectional CSAs with internal low-inductance shunt resistors that produce the most compact solutions, or CSAs that use external current shunts to provide a more flexible design and layout options.
This article reviews the implementation requirements of bidirectional CSAs and the benefits of a more integrated approach. It then introduces example devices from STMicroelectronics, Texas Instruments, and Analog Devices, including key parameters and differentiating characteristics. Finally, it shows how to get started on designs with these devices, including related reference designs/evaluation kits/dev kits, and tips on design and implementation.
How to use two unidirectional CSAs
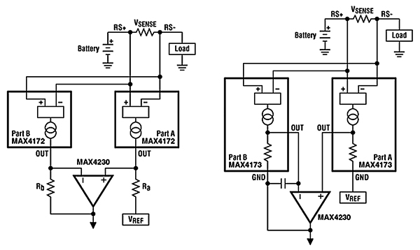
A bidirectional CSA circuit can be constructed in more than one way using two unidirectional CSAs (Figure 1). The Analog Devices MAX4172ESA+T, used in the example on the left, does not include an internal load resistor, and so uses the discrete devices Ra and Rb. In the example on the right, the MAX4173TEUT+T has an internal 12 kilohm (kΩ) load resistor to convert its current output into a voltage.
Figure 1: Bidirectional current sense applications using two unidirectional current sense amplifiers can be implemented using external load resistors (left), or with an internal load resistor (right). (Image source: Analog Devices)
While it does not need the two load resistors, the MAX4173TEUT+T circuit adds a 1 nanofarad (nF) capacitor in its feedback to stabilize the control loop of Part B. In both cases, the output currents from the two CSAs are combined using a MAX4230AXK+T general purpose operational amplifier.
Both approaches have parts counts higher than what would be required using a single bidirectional CSA. In addition to the larger parts count, the pc board layout is more complex since both of the unidirectional CSAs need to be placed in close proximity to the VSENSE resistor.
Application examples using bidirectional CSAs
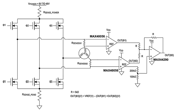
Bidirectional CSAs are versatile devices and are found in a wide variety of applications. For example, two CSAs can be used in a three-phase servo motor system to determine the instantaneous winding currents of all three phases, without any further computation or information about the pulse width modulation (PWM) pulse phases or duty cycles (Figure 2).
Figure 2: In a three-phase servo motor application, two bidirectional CSAs can be connected across sense resistors for phase 1 (RSENSEΦ1) and phase 2 (RSENSEΦ2) to generate a voltage representing the current in the third phase winding. (Image source: Analog Devices)
Kirchhoff’s Law states that the sum of the currents in the first two windings equals the current in the third winding. The circuit uses two MAX40056TAUA+ bidirectional CSAs to measure the two-phase currents which are summed in the MAX44290ANT+T general purpose operational amplifier. Since all three amplifiers have the same reference voltage, ratiometric measurements are produced.
In another example, a Class-D audio amplifier, a single bidirectional CSA such as the INA253A1IPW from Texas Instruments, can be used to accurately measure speaker load current (Figure 3).
Figure 3: In Class-D audio designs, a bidirectional CSA (INA253) can be used to implement speaker enhancements and diagnostics. (Image source: Texas Instruments)
Real-time measurements of speaker load current can be used for diagnostics and to optimize amplifier performance by quantifying key speaker parameters and changes in those parameters including:
- Coil resistance
- Impedance of the speaker
- Resonant frequency and peak impedance at the resonant frequency
- Real-time ambient temperature of the speaker
Board layout tips and current shunt considerations
Parasitic resistance and inductance are a concern when implementing current sensing circuits. Also, excess solder and parasitic trace resistance can result in sensing errors. Four-terminal current sense resistors are often used. If a four-terminal resistor is not an option, the use of Kelvin pc board layout techniques should be followed (Figure 4).
Figure 4: Kelvin sense traces should be as close as possible to the solder contact pads on the current sense resistor. (Image source: Analog Devices)
Placing the Kelvin sense traces as close as possible to the current sense resistor’s solder contact points minimizes parasitic resistances. A wider spacing of the Kelvin sense traces will introduce a measurement error caused by the additional trace resistance.
Sense resistor selection is an important aspect of minimizing parasitic inductance. Package inductances should be minimized since the voltage error is proportional to the load current. In general, wire-wound resistors have the highest inductance and standard metal film devices have mid-level inductances. For current sense applications, low-inductance metal film resistors are generally recommended.
The value of the shunt resistor is a tradeoff between the dynamic range and power dissipation. For high current sensing, it is recommended that a low-value shunt be used to minimize the thermal dissipation (I²R). In low current sensing, a higher resistance value can be used to minimize the impact of the offset voltage on the sensing circuit.
Most CSAs rely on external shunts to measure current, but there are some CSAs that use internal current shunts. While the use of internal shunts can result in more compact designs with fewer components, there are several tradeoffs involved including; less flexibility since the value of the shunt is predetermined, a need for a higher quiescent current compared with external shunt CSAs, and the amount of current that can be measured is limited by the capabilities of the internal shunt.
High voltage precision bidirectional CSAs
The TSC2011IST from STMicroelectronics enables designers to minimize power dissipation by taking advantage of its precision capabilities to use low resistance external current shunts (Figure 5). This bidirectional CSA is designed to deliver precision current measurements in applications such as data acquisition, motor control, solenoid control, instrumentation, test and measurement, and process control.
Figure 5: The TSC2011IST includes a shutdown pin (SHDN) to maximize energy savings, and it operates over the industrial temperature range of −40 to 125°C. (Image source: STMicroelectronics)
The TSC2011IST has an amplifier gain of 60 volts/volt (V/V), an integrated electromagnetic interference (EMI) filter, and 2 kilovolt (kV) human body model (HBM) electrostatic discharge (ESD) tolerance (according to JEDEC standard JESD22-A114F). The TSC2011 can detect a voltage drop as low as 10 millivolts (mV) full-scale to provide consistent measurements. Its gain-bandwidth product of 750 kilohertz (kHz) and slew rate of 7.0 volts per microsecond (V/µs) combine to ensure high accuracy and a fast response.
Designers can use the STEVAL-AETKT1V2 evaluation board to quickly get started using the TSC2011IST (Figure 6). It can sense current over a wide range of common mode voltages, ranging from -20 to +70 volts. The TSC2011IST features:
- Gain error: 0.3% max
- Offset drift: 5 µV/°C max
- Gain drift: 10 parts per million (ppm)/°C max
- Quiescent current: 20 microamperes (µA) in shutdown mode
Figure 6: The STEVAL-AETKT1V2 eval board includes the main board and a daughter card containing the TSC2011IST. (Image source: STMicroelectronics)
Internal shunt bidirectional CSA
The INA253A1IPW from Texas Instruments integrates a 2 mΩ, 0.1% low-inductance current shunt and supports common mode voltages up to 80 volts (Figure 7). The INA253A1IPW provides designers with enhanced PWM rejection circuitry to suppress large dv/dt signals, enabling real-time continuous current measurements for applications such as motor drive and solenoid valve control. The internal amplifier features a precision zero-drift topology with common-mode rejection ratios (CMRRs) of >120 decibels (dB) DC CMRR and 90 dB AC CMRR at 50 kHz.
Figure 7: The INA253A1IPW bidirectional CSA, shown here in a typical application, has an internal current shunt and can measure ±15 A of continuous current from –40 to +85°C. (Image source: Texas Instruments)
Designers can accelerate the development of system designs based on the INA253A1IPW by using the test points on the associated INA253EVM evaluation board to access the CSA’s functional pins (Figure 8). The two-layer board measures 2.4 × 4.2 inches and is fabricated with 1 ounce (oz) copper.
Figure 8: The two-layer INA253EVM measures 2.4 × 4.2 inches and is fabricated with 1 oz copper. The bottom layer has no components but contains a solid copper ground plane that provides a low-impedance path for return currents. (Image source: Texas Instruments)
Minimal support circuitry is included on the pc board, and functions can be reconfigured, removed, or bypassed as needed. The INA253EVM provides the following features:
- Three INA253A1IPW devices
- Easy access to all pins
- Board layout and construction that supports ±15 A of current through the INA253 CSAs across the full –40 to +85°C temperature range
- Place holders on the pc board for configurations other than the default configuration
The bottom layer has no components but contains a solid copper ground plane that provides a low-impedance path for return currents.
AEC-Q100 qualified bidirectional CSA
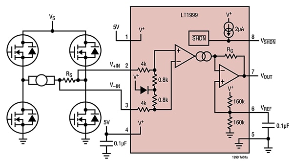
To monitor currents in full-bridge motor controls, switching power supplies, solenoids, and battery packs, as well as automotive applications, designers can use the LT1999IMS8-20#TRPBF from Analog Devices (Figure 9).
Figure 9: The LT1999IMS8-20#TRPBF is a bidirectional CSA in a full-bridge armature current monitoring application. (Image source: Analog Devices)
The LT1999IMS8-20#TRPBF is AEC-Q100 qualified for automotive applications and includes a shutdown mode to minimize power consumption. The device uses an external shunt to measure both the direction and amount of current flowing. It produces a proportional output voltage that is referenced midway between the supply voltage and ground. Designers have the option of applying an external voltage to set the reference level.
The LT1999IMS8-20#TRPBF enters a low-power shutdown state drawing about 3 μA when VSHDN (Pin 8) is driven to within 0.5 volts of ground. The input pins (+IN and –IN) will draw approximately 1 nanoampere (nA) if biased within the range of 0 to 80 volts (with no differential voltage applied). EMI susceptibility is reduced by an internal 1st order, differential low-pass EMI suppression filter that helps reject high-frequency signals beyond the bandwidth of the device.
To experiment with the LT1999 series, Analog Devices provides the 1698A demonstration board. The board amplifies the voltage drop across an on-board current sense resistor and produces a bidirectional output voltage that is proportional to the current through the resistor. Designers can select from three fixed gain options; 10 V/V (DC1698A-A), 20 V/V (DC1698A-B) and 50 V/V (DC1698A-C).
Bidirectional CSA with PWM rejection
For improved rejection of common-mode input PWM edges in designs controlling inductive loads such as solenoids and motors, designers can use the MAX40056TAUA+ (Figure 10). Mentioned earlier in the context of Figure 2, the MAX40056TAUA+ is a bidirectional CSA that can handle slew rates of ±500 volts/µs and higher. It has a typical CMRR of 60 dB (50 volts, ±500 volts/µs input) and 140 dB DC. Its common-mode range is from -0.1 volts to +65 volts and includes protection against inductive kickback voltages down to -5 volts.
Figure 10: The MAX40056TAUA+ includes an internal 1.5-volt reference, enhanced PWM rejection, and an integrated internal window comparator to detect both positive and negative overcurrent conditions (bottom left, driven by the CIP input). (Image source: Analog Devices)
This MAX40056TAUA+ has an internal 1.5-volt reference that can be used for multiple purposes including:
- Driving a differential analog digital converter
- Offsetting the output to show the direction of the sensed current
- Sourcing current into external loads to mitigate performance reductions
When higher full-scale output swings are useful, or for supply voltages above 3.3 volts, designers can override the internal reference with a higher external voltage reference. Finally, designers can use either the internal or external reference to set the threshold for tripping the integrated overcurrent comparator, providing an immediate signal of an overcurrent fault.
The MAX40056EVKIT# evaluation kit for the MAX40056TAUA+ provides designers with a proven platform for development of high-precision, high-voltage bidirectional CSA applications such as solenoid drives and servo motor controls.
Conclusion
Fast and accurate current monitoring is needed across a variety of applications, from automotive, factory automation, and robotics, to server power management, Class-D audio amplifiers, and medical systems. In many instances, bidirectional current sensing is needed.
Fortunately, designers can choose from a variety of integrated bidirectional CSAs, and their associated development platforms, to quickly and efficiently implement fast and accurate bidirectional current monitoring.
Recommended Reading
Disclaimer: The opinions, beliefs, and viewpoints expressed by the various authors and/or forum participants on this website do not necessarily reflect the opinions, beliefs, and viewpoints of DigiKey or official policies of DigiKey.



