The Development of Wireless Charging for Wearable Health Monitors
Contributed By DigiKey's European Editors
2017-02-15
Battery life is a major challenge for wearable systems in patient monitoring. Replacing batteries can be a time consuming and costly activity, with the risk of losing data while batteries are being changed.
There are many different ways to power a health-monitoring device. Watches have used solar power in the past, but monitor designs require wireless links back to a gateway or mobile phone and power for a range of sensors for measuring vitals such as heart rate and blood pressure. This has put significant demand on the power sub-system, and designers are finding innovative ways to address these challenges.
Short-range wireless charging using induction coils is being used to provide wireless charging. Both the AirFuel Alliance and the Qi Consortium have developed specifications for wireless charging, although these require the transmitter and receiver coils to be within a few millimeters of each other. This eliminates the need for a charging port and can make a medical monitor more compact and easier to use. Instead of a micro-USB charging connector or a proprietary format, the monitor can be placed on a charging plate to re-charge the battery, usually overnight. While this can work with a smartwatch that is not necessarily worn while sleeping, a medical monitor needs to be worn for as long as possible to capture the required data and trigger an alarm if there is a problem.
For example LinkCharge, developed by Semtech, is a complete, self-contained infrastructure wireless charging system that can be mounted underneath almost any non-metallic surface to charge a patient monitor simply and easily. LinkCharge (Figure 1) is available in a 15 W device with dual-mode standards compliance. The system is compatible with the AirFuel Alliance and Qi wireless charging standards, but can be used for other proprietary and faster charging devices. The Infrastructure Transmitter Module contains a custom controller for managing the Qi or AirFuel protocol and charging functions. The firmware in the non-volatile memory of the microcontroller can be modified to add user-defined functionality for a specific customer application, and for some models, allows upgradeability as standards change and mature.

Figure 1: Semtech’s LinkCharge wireless charger supports both the AirFuel and Qi protocols.
MikroElektronika's Hexiwear (Figure 2) is an open source wearable development kit for a wireless monitoring band. Developed in collaboration with NXP Semiconductors and funded through Kickstarter, Hexiwear is chiefly aimed at developers who need a low-power system that is compatible with smartphone and iOS apps with cloud connectivity. It integrates a light-to-digital converter, digital humidity and temperature sensor, and heart-rate sensor. It is based around a Kinetis K64x MCU from NXP with a MC34671 600 mA, single-cell, Li-ion/Li-polymer battery charger and a 190 mAh two cell Li-polymer battery. A Kinetis KW4x transceiver provides the wireless link via Bluetooth Low Energy, and the open source code allows designers to start developing a monitoring system quickly and easily.

Figure 2: The Hexiwear open source wearable development kit is the starting point for a medical monitor.
However, this highlights the challenge of developing monitoring systems that harvest energy from RF. The Hexiwear platform uses a high-speed charging power management IC to quickly charge the battery in the monitor from a relatively high voltage source. A wireless charging system requires almost the opposite, with the ability to handle very low current and voltages.
The STEVALISB038V1 Reference Design Kit from STMicroelectronics, for example (Figure 3), uses a wireless battery charger evaluation kit designed for ultra-compact battery-operated devices such as wearable monitors and smartwatches.

Figure 3: The wireless charging reference design kit from STMicroelectronics provides 1 W of power from an 11 mm receiver coil.
The kit supports wireless power transfer of 1 W via an 11 mm coil on the receiver side and 20 mm on the transmitter side. It can also support up to 3 W applications with wider coils or by switching to full-bridge configuration on the transmitters.
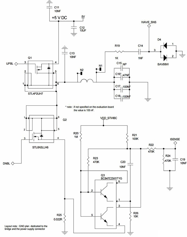
For medical monitors, the STWBC-WA transmitter is based on a cost effective half bridge topology (Figure 4) that has the flexibility of a software API to allow the control of LEDs and general-purpose IO lines as well as using I²C and UART communication ports.
Figure 4: The half-bridge topology for the STWBC-WA transmitter in the STMicroelectronics reference design.
Moving forward, Dialog Semiconductor has released the first results of a partnership with wireless charging technology developer Energous. The two companies have jointly developed a chip to implement smaller wireless power transmitter systems that use the WattUp® technology from Energous. This is proprietary technology, although Energous is a leading member of the AirFuel Alliance. The RF-transmit chip initially has a limited distance of a few millimeters, but with a higher power transmitter could provide wireless charging at a distance of up to 5 meters.
The chip integrates an ARM® Cortex®-M0+ processor core with an RF transmitter and power management functions into a single chip that measures 7 mm x 7 mm. It also includes an on-chip DC-DC conversion and software, providing seamless integration to Dialog’s SmartBond highly integrated, low-power Bluetooth Low Energy (BLE) chips, such as the DA14681 that would be used in a health monitor. This includes a power management unit (PMU) that can efficiently power up to three external devices, as well as an on-chip charger and fuel gauge.
An increasingly popular technique is to use RF energy, even capturing the energy that is sent out as part of the wireless link. Up to 90% of the transmission energy is wasted in the air, and companies are looking at ways to recover as much of that energy as possible.
Placing an antenna on a health monitor to capture the transmission energy from a nearby mobile phone can extend the battery life by up to 30%. However, this requires a new transceiver chip design with signal processing to make the most efficient use of the energy at the local antenna.
This antenna and chip can then also be used for wireless charging over a distance. RF energy from a 2 GHz signal can be directed to the unit over a distance of 4 to 6 meters, be captured by the antenna, and used to recharge the battery without the intervention of the user. This is a compelling capability for designers of medical monitoring equipment.
Such systems are set to reach the market from 2018 onwards, and market research predicts that by 2020 over half of all systems will use this type of wireless charging. The AirFuel Alliance is bringing together different technologies for such energy harvesting as part of its standardization process.
Conclusion
Wireless charging for wearable medical monitors is an ideal way around the challenges of plugging the units in for recharging, and avoids many of the problems of missing data collection. RF energy-capture is one way forward, and wireless charging coils are available today that can make the re-charging of such monitors easier and quicker. However, there are still challenges to ensure reliable collection of data, and free space wireless systems are under development that will allow long distance charging for portable equipment. This is set to dramatically change the way medical monitors and wireless systems are powered over the next few years.
Disclaimer: The opinions, beliefs, and viewpoints expressed by the various authors and/or forum participants on this website do not necessarily reflect the opinions, beliefs, and viewpoints of DigiKey or official policies of DigiKey.




