How to Quickly and Cost-Effectively Add Wireless Charging to Space-Constrained and Sealed Devices
Contributed By DigiKey's North American Editors
2023-12-20
The increasing demand for tiny sealed wireless devices requires more effective charging solutions. Conventional charging approaches are unsatisfactory for end users, pose challenges in space-constrained devices, and are ill-suited for harsh environments. Although wireless charging addresses many of these issues, the available solutions have fallen short of these devices' integration, power, and efficiency requirements.
This article discusses the need for enhanced charging solutions for space-constrained and sealed devices. It then introduces a versatile wireless charging solution from Analog Devices and shows how it helps developers easily implement suitable, safe, and efficient charging.
Growing demand for more effective charging solutions
Increasing demand for more compact wearable electronics, such as headsets, in-ear devices, and fitness devices, continues to drive a need for charging solutions that satisfy the physical size constraints of these applications and ensure the integrity of sealed units in diverse operational environments. Conventional charging methods that rely on physical connectors fall short of meeting these demands due to their susceptibility to wear and environmental factors like dust and moisture. As a result, wireless charging technologies have become more than a novel feature, emerging as a fundamental requirement for this class of products.
By eliminating the need for external charging ports, wireless power transfer (WPT) systems offer a potential solution by operating over an air gap between a charging source and an enclosed device. In practice, however, designing effective WPT solutions has multiple technical challenges, including power transfer efficiency, fault handling, and battery and thermal management. The need to satisfy tight space limitations further complicates matters.
Highly integrated devices simplify WPT design
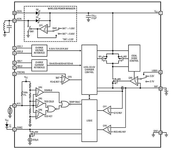
Analog Devices’ LTC4124 wireless Li-ion charger and LTC4125 wireless power transmitter were developed to help designers meet the demands of high integration, power, and efficiency required by space-constrained and sealed devices.
Offered in an LQFN package measuring only 2 × 2 millimeters with a height of 0.74 mm, the LTC4124 integrates the full complement of functions required to charge a Li-ion battery with a selectable charge current of up to 100 milliamperes (mA) (Figure 1).
Figure 1: With its comprehensive functional capabilities, the LTC4124 wireless Li-ion charger simplifies WPT implementations. (Image source: Analog Devices)
With its comprehensive, integrated charging functionality, the device can serve as a standalone Li-ion battery charger without additional components. Its full-featured, pin-programmable constant current/constant voltage (CC/CV) linear battery charging capabilities come complete with safety timer termination, bad battery detection, and automatic recharge.
The LTC4124’s low battery disconnect capability helps protect batteries in a very low state of charge from further discharge, which can reduce battery lifetime. The disconnect feature causes the LTC4124 to shut down when no input power is available and the battery voltage falls below a specified minimum. As it shuts down, the device opens a disconnect switch (M3 in Figure 1) that prevents further battery discharge. With the ship mode feature, the LTC4124 prevents battery discharge until power is applied to its ACIN or DCIN pin.
The LTC4124 can also be configured to prevent charging if the battery temperature is too high, and it can visually indicate charge status with the addition of a negative temperature coefficient (NTC) thermistor and a light emitting diode (LED) (Figure 2).
Figure 2: Using just two components, an LED and an NTC resistor, along with the LTC4124 charger, developers can implement a complete temperature-qualified charger with a visual charge-status indicator. (Image source: Analog Devices)
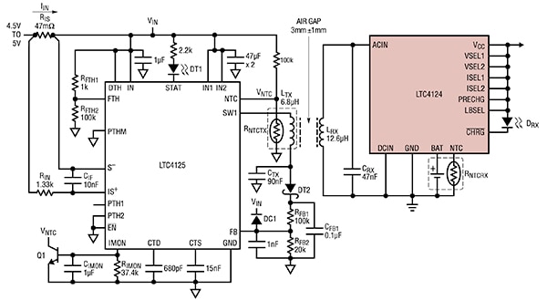
By connecting an external, parallel, inductor-capacitor (LC) resonant tank circuit to the LTC4124’s ACIN pin, developers can easily extend this basic design to create the receiver side of a WPT system. Paired with Analog Devices’ LTC4125, this approach provides a complete 100 mA WPT solution (Figure 3).
Figure 3: The LTC4125 transmitter and LTC4124 charger provide a compact 100 mA WPT solution. (Image source: Analog Devices)
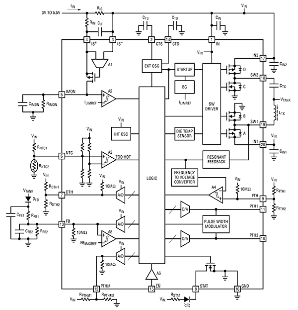
Like the LTC4124, the LTC4125 is a highly integrated device designed specifically for WPT applications. It comes in a QFN package measuring 5 × 4 × 0.75 mm and can deliver over 5 watts from a 3 to 5 volt supply (Figure 4).
Figure 4: Analog Devices LTC4125 wireless power transmitter integrates the full complement of functional blocks required to deliver over 5 watts to a properly tuned receiver. (Image source: Analog Devices)
At the heart of this device, Analog Devices’ proprietary AutoResonant technology automatically detects and matches the resonant frequency of the series LC circuit connected at its switch pins (SW1 and SW2). Besides optimizing transmit power, AutoResonant technology plays a crucial role in foreign object detection. When a foreign object is placed near the transmit coil, the effective coil inductance decreases significantly, and the LTC4125 driving frequency increases. As noted below, this increase in drive frequency is used as an indication of the presence of a foreign object.
Optimizing WPT
During WPT, the LTC4124 receiver’s integrated wireless power manager rectifies the AC voltage from the alternating magnetic field generated by the transmit coil of the transmitter half of a WPT system transmitter/receiver pair. Using its integrated comparator (CP1) and switches (SW1 and SW2), the LTC4124 wireless power manager maintains the rectified voltage on the VCC pin to a level just above the battery voltage (VBATT) by shunting the resonant tank circuit to ground when it receives more energy than is needed to charge the battery.
However, the power dissipated by this shunt mechanism can increase the device's thermal load. The LTC4125 transmitter provides a more direct mechanism to reduce the amount of energy reaching the receiver.
While its AutoResonant technology optimizes power delivery, the LTC4125 features an optimum power search capability that monitors and adjusts transmitter power output to match receiver load in a continuous sequence of search cycles. In each cycle, the LTC4125 incrementally ramps up transmit power by performing stepwise increases in pulse width voltage (VPTH), which is proportional to the width of pulses delivered to the bridge that drives coil current. A significant change in resonant tank feedback voltage (VFB) indicates that transmit power is sufficient to meet or exceed the receiver load, and the search stops at that pulse width voltage, which maintains the desired transmitter output power level until the next search cycle (Figure 5).
Figure 5: The LTC4125 transmitter optimum power search feature matches power output to receiver load by performing a stepwise search to find the proper output level. (Image source: Analog Devices)
The LTC4125’s optimum power search performs each search cycle through a fixed process flow until it detects a valid exit condition or one of several fault conditions (Figure 6).
Figure 6: In performing its optimum power search algorithm, the LTC4125 transmitter continues to increment power output in a series of steps until it encounters a valid exit condition or one of several fault conditions. (Image source: Analog Devices)
In this process, the LTC4125 recognizes several predefined, valid exit conditions indicating the optimum transmit power. In addition, the developer can specify two programmable exit conditions, including input current threshold (VITH) to limit input current and differential tank voltage threshold (DTH), to optimize transmit power in usage scenarios that involve poor coupling between the transmit and receiver coils.
The LTC1425 automatically detects several fault conditions that can compromise the safety and efficiency of power transfer:
- Exceeding the coil temperature threshold determined by the NTC voltage (VNTC) detected on its NTC input pin
- Exceeding the maximum threshold of tank voltage as detected through the FB pin voltage VFB>VIN
- Exceeding internal die over-temperature threshold (150°C typical)
- Exceeding the frequency threshold, indicating the presence of a foreign object due to a reduction in transmit coil inductance and an associated increase in drive frequency
- Exceeding the input current limit (ILIM)
- Completing the search ramp without finding a valid exit condition
The occurrence of any of these fault conditions causes the device to stop power delivery until the next search interval.
For developers, features like AutoResonant drive and optimum power search operate automatically, subject to exit and fault conditions. Although the thresholds for some of these conditions are fixed in the device, developers maintain considerable control over the different aspects used to determine power settings, exit conditions, and fault conditions.
Using Analog Devices’ DC2770A-A-KIT demo kit and 100 mA DC2770A-B-KIT demo kit, developers can quickly evaluate the performance of the LTC4124 receiver and LTC4125 transmitter when charging a Li-ion battery at up to 100 mA. Each kit includes an LTC4125-based transmitter board and an LTC4124-based receiver board. Both come equipped with jumpers and connection points for setting device performance characteristics and monitoring the results.
Conclusion
The trend toward compact, sealed devices complicates the design of effective methods for charging the batteries they rely upon. WPT offers an effective solution, but the implementation of efficient wireless charging designs is challenging. A wireless power receiver and transmitter from Analog Devices, designed to address these challenges, simplifies implementation of WPT in space-constrained and sealed devices.
Disclaimer: The opinions, beliefs, and viewpoints expressed by the various authors and/or forum participants on this website do not necessarily reflect the opinions, beliefs, and viewpoints of DigiKey or official policies of DigiKey.


