MP4569 Datasheet by Monolithic Power Systems Inc.

View All Related Products | Download PDF Datasheet
EFFICIENCY (%) Efficiency vs. Load Current VauT=3 3V 9” v‘va 80 7O 60 v‘N=eov 50 40 Vw=AEV 30 20 1 n 0 O 1 1 10 100 1000 LOAD CURRENT (mA) Vw=36V V\N:24V
MP4569
75V, 0.3A Synchronous
Step-Down Converter
MP4569 Rev. 1.0 www.MonolithicPower.com 1
9/12/2014 MPS Proprietary Information. Patent Protected. Unauthorized Photocopy and Duplication Prohibited.
© 2014 MPS. All Rights Reserved.
The Future of Analog IC Technology
DESCRIPTION
The MP4569 is a step-down switching regulator
with integrated high-side/low-side, high-voltage
power MOSFETs. It provides a highly efficient
output of up to 0.3A.
The wide 4.5V to 75V input range
accommodates a variety of step-down
applications in automotive environment. A
3.5μA shutdown mode quiescent current is
good for battery-powered applications.
It allows for high power conversion efficiency
over a wide load range by scaling down the
switching frequency under light-load condition
to reduce the switching and gate driver losses.
The switching frequency during start-up and
short circuit also can be scaled down to prevent
inductor current runaway. Thermal shutdown
provides reliable, fault-tolerant operation.
The MP4569 is available in QFN-10
(3mmx3mm) and SOIC-8 EP packages.
FEATURES
20μA Quiescent Current (Active mode)
Wide 4.5V to 75V Operating Input Range
1.2/0.45 Internal Power MOSFETs
Programmable Soft-Start
FB-Tolerance: 1% at Room Temperature;
2% at Full Temperature.
Adjustable Output
1V Reference Voltage Output for QFN
Package
Low Shutdown Mode Current: 3.5μA
Available in QFN-10 (3mmx3mm) and
SOIC-8 EP Packages
APPLICATIONS
Automotive Systems
Industrial Power Systems
Distributed Power Systems
Battery Powered Systems
A
ll MPS parts are lead-free and adhere to the RoHS directive. For MPS green
status, please visit MPS website under Products, Quality Assurance page.
“MPS” and “The Future of Analog IC Technology” are registered trademarks of
Monolithic Power Systems, Inc.
TYPICAL APPLICATION
l'l'lPS' AEXY LLL MP4569 LLLLLLLL MPSYWW
MP456975V, 0.3A, SYNCHRONOUS STEP-DOWN CONVERTER
MP4569 Rev. 1.0 www.MonolithicPower.com 2
9/12/2014 MPS Proprietary Information. Patent Protected. Unauthorized Photocopy and Duplication Prohibited.
© 2014 MPS. All Rights Reserved.
ORDERING INFORMATION
Part Numbe
r
* Package Top Marking
MP4569GQ QFN-10 (3mmx3mm) See Below
MP4569GN SOIC-8 EP See Below
*For Tape & Reel, add suffix –Z (e.g. MP4569GQ–Z)
TOP MARKING (QFN-10 (3mmx3mm))
AEX: product code of MP4569GQ;
Y: year code;
LLL: lot number;
TOP MARKING ( SOIC-8 EP)
MP4569: part number;
MPS: MPS prefix:
Y: year code;
WW: week code:
LLLLLLLL: lot number;
l'l'lPS' |_|_|:|_|__ll_l LIULILI EXPOSED PAD J J ON BACKSIDE CONNECT To GND power anenl
MP456975V, 0.3A, SYNCHRONOUS STEP-DOWN CONVERTER
MP4569 Rev. 1.0 www.MonolithicPower.com 3
9/12/2014 MPS Proprietary Information. Patent Protected. Unauthorized Photocopy and Duplication Prohibited.
© 2014 MPS. All Rights Reserved.
PACKAGE REFERENCE
TOP VIEW
GND
IN
EN
VREF
FB
1
2
3
4
5
SW
BST
BIAS
POK
SS
10
9
8
7
6
EXPOSED PAD
ON BACKSIDE
GND
IN
EN
FB
SW
BST
BIAS
SS
1
2
3
4
8
7
6
5
TOP VIEW
QFN-10 (3mmx3mm) SOIC-8 EP
ABSOLUTE MAXIMUM RATINGS (1)
Supply Voltage (VIN) ………… ..... -0.3V to +80V
Switch Voltage (VSW) …… …….-0.3V to VIN + 1V
BST to SW…………………. ……-0.3 to +6.0V
All Other Pins……………… . ……-0.3V to +6.0V
EN Sink Current ……………… ..........……150μA
Continuous Power Dissipation (TA = +25°C) (2)
QFN-10 (3mmx3mm)…………………….......2.5W
SOIC-8 EP ……..…………………..…………2.6W
Junction Temperature………… .. …………150°C
Lead Temperature ………… ...... …………260°C
Storage Temperature………… . -65°C to +150°C
Recommended Operating Conditions (3)
Supply Voltage VIN ………… ........... 4.5V to 75V
Output Voltage VOUT .. …………1V to 0.9xVIN
Operating Junction Temp. (TJ). -40°C to +125°C
Thermal Resistance (4) θJA θJC
QFN-10 (3mmx3mm) …………50……12…°C/W
SOIC-8 EP ……..………………48……12…°C/W
Notes:
1) Exceeding these ratings may damage the device.
2) The maximum allowable power dissipation is a function of the
maximum junction temperature TJ (MAX), the junction-to-
ambient thermal resistance θJA, and the ambient temperature
TA. The maximum allowable continuous power dissipation at
any ambient temperature is calculated by PD (MAX) = (TJ
(MAX)-TA)/θJA. Exceeding the maximum allowable powe
r
dissipation will cause excessive die temperature, and the
regulator will go into thermal shutdown. Internal thermal
shutdown circuitry protects the device from permanen
t
damage.
3) The device is not guaranteed to function outside of its
operating conditions.
4) Measured on JESD51-7, 4-layer PCB.
MP5"
MP456975V, 0.3A, SYNCHRONOUS STEP-DOWN CONVERTER
MP4569 Rev. 1.0 www.MonolithicPower.com 4
9/12/2014 MPS Proprietary Information. Patent Protected. Unauthorized Photocopy and Duplication Prohibited.
© 2014 MPS. All Rights Reserved.
ELECTRICAL CHARACTERISTICS
VIN = 24V, VEN = 2V, TJ = 25°C, unless otherwise noted.
Paramete
r
Condition Min Typ Max Units
Supply Quiescent Current No load, VFB=1.2V 20 25 μA
Shutdown Supply Current VEN < 0.3V 2.2 3.5 μA
VIN UVLO Rising Threshold 3.9 4.2 4.4 V
VIN UVLO Falling Threshold 3.45 3.75 3.95 V
VIN UVLO Hysteresis 0.45 V
Feedback Voltage VIN=4V to 75V, -40°C<TJ<125°C 0.98 1 1.02 V
VIN=4V to 75V, TJ =25 °C 0.99 1 1.01 V
Feedback Current VFB=1.2V -50 2 50 nA
VREF Pin Voltage
(
)
V
IN=4V to 75V, IREF=100μA 0.965 1 1.035 V
Upper Switch On Resistance VBST-VSW=5V, 0.9 1.2 1.5
Lower Switch On Resistance VBIAS=5V, 0.275 0.45 0.625
Lower Switch Leakage VEN = 0V, VSW = 75V 1 μA
Peak Current Limit 670 730 790 mA
Minimum Switch On Time
(
)
120 ns
Enable Rising Threshold 1.4 1.55 1.7 V
Enable Falling Threshold 1.152 1.2 1.248 V
Enable Threshold Hysteresis 0.35 V
Enable Current VEN=2.4V 0.8 μA
Soft Start Current 4 5.5 7 μA
POK Upper Trip Threshold
(
)
FB respect to the nominal value 86 90 94 %
POK Lower Trip Threshold
(
)
FB respect to the nominal value 81 85 89 %
POK Threshold Hysteresis
(
)
FB respect to the nominal value 5 %
POK Deglitch Timer
(
)
40 μs
POK Output Voltage Low
(
)
I
SINK = 1mA 0.4 V
FB OVP Rising Threshold 1.05 1.1 V
FB OVP Hysteresis 50 mV
Thermal Shutdown
(
)
175
°C
Thermal Shutdown
Hysteresis(6) 20
°C
Notes:
5) QFN package only.
6) Derived from bench characterization. Not tested in production.
I'I'IPJ'
MP456975V, 0.3A, SYNCHRONOUS STEP-DOWN CONVERTER
MP4569 Rev. 1.0 www.MonolithicPower.com 5
9/12/2014 MPS Proprietary Information. Patent Protected. Unauthorized Photocopy and Duplication Prohibited.
© 2014 MPS. All Rights Reserved.
PIN FUNCTIONS
Pin #
QFN-10
(3mmx3mm)
Pin #
SOIC-8 EP Name Description
1 1 GND
Ground. Connected the output capacitor as close as possible to avoid high-
current switch paths.
2 2 IN
Input Supply. Requires a decoupling capacitor to ground to reduce
switching spikes.
3 3 EN
Enable Input. Pull this pin below the low threshold to shut the chip down.
Pull it above the high threshold enables the chip. Float this pin to shut the
chip down.
4 No
Bonding VREF Reference Voltage Output, for QFN-10 (3mmx3mm) package only.
5 4 FB
Feedback Connected to the tap of an external resistive divider between the
output and GND. Sets the regulation voltage when compared to the internal
1V reference.
6 5 SS
Soft-Start Control Input. Connect a capacitor from SS to GND to set the
soft-start period.
7 No
Bonding POK
Open Drain Power Good Output. “HIGH” output indicates VOUT is higher
than 90% of reference. POK is pulled down in shutdown, for QFN-10
(3mmx3mm) package only
8 6 BIAS
Controller Bias Input. Supplies current to the internal circuit when
VBIAS>2.9V.
9 7 BST
Bootstrap. Positive power supply for the internal floating high-side MOSFET
driver. Connect a bypass capacitor between this pin and SW pin.
10 8 SW Switch Node.
IIIIE' PEAKCURRENTImA) FEEDBACK VOLTAGE (V) v.N UVLO( ) 1 010 1 008 1 Due 1 004 1 002 1 000 a 993 0 596 0 994 0 992 0 990 750 725 0 750 no 730 720 710 700 590 6130 670 660 650 Feedback Voltage vs. Junction Temperature 25 50 75 100125 JUNCTION TEMPERATURE (”C) Current Limit vs. Junction Temperature .50 725 0 25 50 75 100125 45 44 43 A2 41 A0 39 30 37 30 35 -50 JUNCTION TEMPERATURE (”C) VIN UVLO vs. Junction Temperature RIsIng FaHIng -25 0 25 50 75 100125 JUNCTION TEMPERATURE (‘0) QUIESCENT CURRENT (0A) RDSON In) VREI' (V) Quiescent Current vs. Junction Temperature Shutdown Current vs. Junction Temperature 30 4.0 3 27 3 3.5 E UKJ 3 D 24 E 2.5 o 21 g // / o 2.0 E 15 g ‘ 5 m 15 ’i D .50 .25 0 25 50 T5 100 125 .50 .25 0 25 50 75 100 125 JUNCTION TEMPERATURE (“(3) JUNCTION TEMPERATURE 1°C) Switch ON Resistance vs. EN Threshold vs. Junction Temperature Junction Temperature 2 D I 8 1a ‘7 m Upper A Rlsmg 1 A 3 '6 E 15 1.2 o 10 i 14 10 F il 2.: g 13 3 mg Z 1 2 0.4 M 01 nwer ‘ 1 0 0 I 0 .50 .25 0 25 50 75 100 125 750 725 0 25 50 75 100 125 JUNCTION TEMPERATURE (°C) JUNCTION TEMPERATURE (”C) VREF vs. '55 vs. Junction Temperature Junction Temperature 1.02 5 5 54 1.01 5 3 5 2 1.00 _ 2 51 5 5 D \ 3 0.90 \ _ 49 \ 4 5 0.90 4 7 4 S 0.97 4 5 -50 -25 0 25 50 75 100 125 -50 -25 0 25 50 75 100 125 JUNCTION TEMPERATURE (“(2) JUNCTION TEMPERATURE ('C)
MP456975V, 0.3A, SYNCHRONOUS STEP-DOWN CONVERTER
MP4569 Rev. 1.0 www.MonolithicPower.com 6
9/12/2014 MPS Proprietary Information. Patent Protected. Unauthorized Photocopy and Duplication Prohibited.
© 2014 MPS. All Rights Reserved.
TYPICAL CHARACTERISTICS
VIN=12V, unless otherwise noted.
I'I'IPS' EFFTCTENCV ("M Efficiency vs. Load Current VTN:12V LOAD CURRENT (mA) LOAD REGULATTON ("/n) Load Regulation VTN:EDV r VTN=24V VTN=36V VTN:12V LOAD CURRENTTmAT LTNE REGULATION (%) Line Regulation TouFSODmA Tow=0mA Tou7=150mA INPUT VOLTAGE (V) Steady State Steady State Startup Through VIN T our=0A IQUT=D 3A 'ouT : 0A i) i \\\\ n \ w ‘ T ‘ H n T w | n [I ,1 WW AUms/dw TUus/dw Tms/dw. Startup Through VIN Shutdown Through VIN Shutdown Through VIN TOUT : 0 3A TOUT : 0A TOUT : a 3A ‘ ‘ 6 /’——> \ / n‘ ‘— ,——-——~.—- rn—n—4 ‘ T E " T T T T T m v w T T T T T D v I T ZmS/dTv TOOms/div
MP456975V, 0.3A, SYNCHRONOUS STEP-DOWN CONVERTER
MP4569 Rev. 1.0 www.MonolithicPower.com 7
9/12/2014 MPS Proprietary Information. Patent Protected. Unauthorized Photocopy and Duplication Prohibited.
© 2014 MPS. All Rights Reserved.
TYPICAL PERFORMANCE CHARACTERISTICS
VIN = 12V, VOUT = 3.3V, L = 33µH, COUT=2x22μF, TA = +25°C, unless otherwise noted.
-0.20
-0.15
-0.10
-0.05
0.00
0.05
0.10
0.15
0.20
020406080
-2.5
-2.0
-1.5
-1.0
-0.5
0.0
0.5
0 30 60 90 120 150180 210240 270300
0
10
20
30
40
50
60
70
80
90
0.1 1 10 100 1000
V
OUT
/AC
50mV/div.
SW
5V/div.
I
L
500mA/div.
V
OUT
/AC
50mV/div.
SW
5V/div.
I
L
500mA/div.
V
SW
5V/div.
V
OUT
2V/div.
V
IN
5V/div.
I
L
500mA/div.
V
SW
10V/div.
V
OUT
2V/div.
V
IN
10V/div.
I
L
500mA/div.
V
SW
10V/div.
V
OUT
2V/div.
V
IN
5V/div.
I
L
500mA/div.
V
SW
10V/div.
V
OUT
2V/div.
V
IN
5V/div.
I
L
500mA/div.
I'I'IPS' Startup Through EN ‘OUT = 0A Startup Through EN low = 0 3A Shutdown Through EN ‘our:0A U. , EN EN @ 2Vldiv.fi\ / 2V/div. V __\‘ 2Vfi1$JW v our \L 2Vldiv W sunmA/mv m \r 1 SDUmNdw T‘\\~ sw n1 SW» ‘ 1BV/div ‘ ZVIdiV 1ms/div Ims/d w 25/dw. Shutdown Through EN SCP Entry SOP Entry \QUT=0 3A IOUT=0A «a 5mm circum IQUT:0 3A to shun ercuit ‘ 5 fl i m m VDLJT VOUT mi? ”—_\ 2V/dw 9 2mm E > Vaur ‘ ‘ ‘ ‘ \ mm \L W sunmA/va r. scum/aw SBOMA/dw SW SW SW WWW 5V/mv m ‘ ‘ ' swaw ZDDus/dw" 4DOus/dw. Zoous/dw SCP Steady State SCP Recovery SCP Recovery Shun (mum in woman Shun Circum m Iowa) 3A i ‘2 Vour rr : SOUmV/dw : v g v W 2v7é“w' ”‘ 3 NEW? , ‘ u —... \\ . r , mu 4 , L ‘ w . zoom/aw m \L 5 SflflmA/dw : suumA/mv t 1 SW 5V/dw ' ' 5‘” w W W 5V/mv 5Vldw 40us/d w 4DOus/dw. ADDus/dw
MP456975V, 0.3A, SYNCHRONOUS STEP-DOWN CONVERTER
MP4569 Rev. 1.0 www.MonolithicPower.com 8
9/12/2014 MPS Proprietary Information. Patent Protected. Unauthorized Photocopy and Duplication Prohibited.
© 2014 MPS. All Rights Reserved.
TYPICAL PERFORMANCE CHARACTERISTICS (continued)
VIN = 12V, VOUT = 3.3V, L = 33µH, COUT=2x22μF, TA = +25°C, unless otherwise noted.
l'l'lP5' BIAS [17% I ] EST F L VREF [% REF I REGULATOR EN [HT EN Comm _ :- _ 4+ » POK [3i POK + 55 [1 55 > + ,a _ / / / / m 1'“ \_1 \_1 FB GND
MP456975V, 0.3A, SYNCHRONOUS STEP-DOWN CONVERTER
MP4569 Rev. 1.0 www.MonolithicPower.com 9
9/12/2014 MPS Proprietary Information. Patent Protected. Unauthorized Photocopy and Duplication Prohibited.
© 2014 MPS. All Rights Reserved.
FUNCTIONAL BLOCK DIAGRAM
COMP
ICOMP
Figure 1 - Functional Block Diagram
l'l'lP5'
MP456975V, 0.3A, SYNCHRONOUS STEP-DOWN CONVERTER
MP4569 Rev. 1.0 www.MonolithicPower.com 10
9/12/2014 MPS Proprietary Information. Patent Protected. Unauthorized Photocopy and Duplication Prohibited.
© 2014 MPS. All Rights Reserved.
OPERATION
The MP4569 is a 75V, 0.3A, synchronous, step-
down switching regulator with integrated high-
side and low-side high-voltage power MOSFETs
(HS_FET and LS_FET, respectively). It provides
a highly-efficient, 0.3A output. It features a wide
input voltage range, external soft-start control,
and precision current limit. Its very low
operational quiescent current makes it suitable
for battery-powered applications.
Control Scheme
The ILIM comparator, FB comparator and zero
current detector (ZCD) block control the PWM. If
VFB is below the 1V reference and the inductor
current drops to zero, HS_FET turns on and the
ILIM comparator starts to sense the HS_FET
current: When the HS_FET current reaches the
limit, the HS_FET turns off and LS_FET turns on
together with the ZCD block. Meanwhile, the ILIM
comparator is turned off to reduce the quiescent
current. The LS_FET turns off together with ZCD
block after the inductor current drops to zero. If
VFB is less than the 1V reference at this time, the
HS_FET turns on at once and commences
another cycle. If VFB is still higher than 1V
reference, HS_FET would not turn on till VFB
drops below 1V.
VSW
VFB
IL
Ipeak
Io
VREF
Io increase
Figure2 - Control Scheme
Internal Regulator and BIAS
The 2.6V internal regulator powers most of the
internal circuitry. This regulator takes VIN and
operates in the full VIN range. When VIN is greater
than 3.0V, the output of the regulator is in full
regulation. Lower values of VIN result in lower
output voltages. When VBIAS>2.9V, the bias
supply overrides the input voltage and supplies
power to the internal regulator. When VBIAS>4.5V,
it can power LS_FET driver furthermore. Using
BIAS to power internal regulator can improve the
efficiency. It is recommended to connect BIAS to
the regulated output voltage when it is in the
range of 2.9V to 5.5V. When output voltage is out
of above range, an external supply that is >2.9V
or even better >4.5V can be used to power BIAS.
Enable Control
The MP4569 has a dedicated enable-control pin,
EN: when VIN goes high, the EN pin enables and
disables the chip. This is HIGH logic. Its trailing
threshold is a consistent 1.2V. Its rising threshold
is about 350mV higher. When floating, EN pin is
internally pulled down to GND to disable the chip.
When EN = 0V, the chip goes into the lowest
shutdown-current mode. When EN is higher than
zero but lower than its rising threshold, the chip
remains in shutdown mode with a slightly larger
shutdown current.
Internally a zener diode is connected from EN pin
to GND pin. The typical clamping voltage of the
zener diode is 6.5V. So VIN can be connected to
EN through a high ohm resistor if the system
doesn't have another logic input acting as enable
signal. The resistor needs to be designed to limit
the EN pin sink current less than 150μA. Just
note that there is an internal 3M resistor from EN
to GND, so the external pull up resistor should be
smaller than 1.55V
3M1.55V]-[V (MIN)
IN × to make sure
the part can EN on at the lowest operation VIN.
RIPE"
MP456975V, 0.3A, SYNCHRONOUS STEP-DOWN CONVERTER
MP4569 Rev. 1.0 www.MonolithicPower.com 11
9/12/2014 MPS Proprietary Information. Patent Protected. Unauthorized Photocopy and Duplication Prohibited.
© 2014 MPS. All Rights Reserved.
Under-Voltage Lockout
VIN under voltage lockout (UVLO) protects the
chip from operating below the operational supply
voltage range. The UVLO-rising threshold is
about 4.2V while its trailing threshold is about
3.75V.
Soft-start
Reference-type soft-start prevents the converter
output voltage from overshooting during startup.
When the chip starts, the internal circuitry
generates a constant current to charge external
SS capacitor. The soft-start (SS) voltage slowly
ramps up from 0V at a slow pace set by the soft-
start time. When VSS is less than the VREF, VSS
overrides VREF so the FB comparator uses VSS
instead of VREF as the reference. When VSS is
higher than VREF, VREF resumes control.
VSS is also associated with VFB. Though VSS can
be much smaller than VFB, it can only barely
exceed VFB. If somehow VFB drops, VSS tracks
VFB. This function prevents output voltage
overshoot in short-circuit recovery -- when the
short circuit is removed, the SS ramps up as if it
is a fresh soft-start process.
Thermal Shutdown
Thermal shutdown prevents the chip from
thermally running away. When the silicon die
temperature exceeds its upper threshold, the
thermal shutdown feature shuts down the whole
chip. When the temperature falls below its lower
threshold, the chip resumes function.
Floating Driver and Bootstrap Charging
The external bootstrap capacitor powers the
floating HS_FET driver. This floating driver has
its own UVLO protection, with a rising threshold
of about 2.4V with a hysteresis of about 300mV.
During this UVLO, the SS voltage resets to zero.
When the UVLO is disabled, the regulator follows
the soft-start process.
The dedicated internal bootstrap regulator
charges and regulates the bootstrap capacitor to
about 5V. When the voltage difference between
BST and SW falls below its working parameters,
a PMOS pass transistor connected from VIN to
BST turns on to charge the bootstrap capacitor.
The current path is from VIN to BST and then to
SW. The external circuit must have enough
voltage headroom to accommodate charging.
As long as VIN is sufficiently higher than SW, the
bootstrap capacitor can charge. When the
HS_FET is ON, VIN is about equal to SW so the
bootstrap capacitor cannot charge. The best
charging period occurs when the LS_FET is on
so that VIN - VSW is at its largest. When there is
no current in the inductor, VSW equals VOUT so the
difference between VIN and VOUT can charge the
bootstrap capacitor.
If the internal circuit does not have sufficient
voltage and time to charge the bootstrap
capacitor, extra external circuitry can be used to
ensure the bootstrap voltage in normal operation
region.
Startup and Shutdown
If both VIN and VEN are higher than their
appropriate thresholds, the chip starts operating.
The reference block starts first, generating stable
reference voltage and currents, and then enables
the internal regulator. The regulator provides
stable supply for the rest device.
While the internal supply rail is high, an internal
timer holds the power MOSFET off for about
50µsec to blank startup glitches. When the soft-
start block is enabled, it first holds its SS output
low and then slowly ramps up.
Three events shut down the chip: VEN low, VIN
low, and junction temperature triggers the
thermal shutdown threshold. For shutdown, the
signaling path is blocked first to avoid any fault
triggering. Internal supply rail are pulled down
then. The floating driver is not subject to this
shutdown command, but its charging path is
disabled.
Power OK (POK)
POK is an open drain power good output. “HIGH”
output indicates VOUT is higher than 90% of its
nominal value. POK is pulled down in shutdown
mode.
Reference Voltage Output (VREF)
VREF pin output 1V reference voltage. It has up
to 500uA source current capability.
l'l'lPS' FE VOUT R4 R5
MP456975V, 0.3A, SYNCHRONOUS STEP-DOWN CONVERTER
MP4569 Rev. 1.0 www.MonolithicPower.com 12
9/12/2014 MPS Proprietary Information. Patent Protected. Unauthorized Photocopy and Duplication Prohibited.
© 2014 MPS. All Rights Reserved.
APPLICATION INFORMATION
Selecting the Inductor
As the Ipeak is fixed, for given input voltage and
output voltage, the inductor value can be
determined by the following formula:
()
speakIN
OUTINOUT
fIV
V-VV
L××
×
=
Where fs is the switching frequency at the
maximal output current.
Larger inductor value results in lower switching
frequency, as well as higher efficiency. However,
the larger value inductor will have a larger
physical size, higher series resistance, and/or
lower saturation current as well as the slow load
transient dynamic performance. There is also a
lower limit of the inductor value, which is
determined by the minimum on time. In order to
keep the inductor working under control, the
inductor value should be chosen higher than
Lmin that is derived from below formula:
peak
ON(MIN)
MAX
IN
MIN I
tV
L×
=)(
Where VIN(MAX) is the max value of input voltage.
tON(MIN) is the 120ns minimum switch on time.
Switching Frequency
Switching frequency can be estimated by below
equation.
()
LVI
V-VVIo2
f
IN
2
peak
OUTINOUT
s××
×××
=
Larger inductor can get lower fs. And fs
increases as Io increasing. When Io increases to
its maximal value Ipeak/2, fs also reaches its
highest value and can be derived by:
(
LVI
V-VV
f
INpeak
OUTINOUT
s(max) ××
×
=
Setting the Output Voltage
The output voltage is set using a resistive voltage
divider from the output voltage to FB pin. As
shown in figure 3.
Figure 3 – Adjustable VOUT by divider resistors
To get the desired output voltage, divider resistor
can be chosen through below formula:
1-
V
V
R5
R4
REF
OUT
=
Where VREF is the FB reference voltage 1V.
The current flows into divider resistor would
increase the supply current, especially at no load
and light load condition. The Vin supply current
caused by the feedback resistors can be
calculated from:
η
1
V
V
R5R4
V
I
IN
OUTOUT
IN_FB ××
+
=
Where η is the efficiency of the regulator.
To reduce this current, resistors in the megohm
range are recommended. The recommended
value of the feedback resistors are shown in
Table 1.
Table 1—Resistor Selection for Common
Output Voltages
V
OUT (V) R4 (k) R5 (k)
3.3 1200 523
5 1200 300
Under Voltage Lock Out Point Setting
MP4569 has internal fixed under voltage lock out
(UVLO) threshold: rising threshold is about 4.2V
while trailing threshold is about 3.75V. External
resistor divider between EN and VIN as shown in
Figure 4 can be used to get higher equivalent
UVLO threshold.
Figure 4 – Adjustable UVLO using EN pin
MP456975V, 0.3A, SYNCHRONOUS STEP-DOWN CONVERTER
MP4569 Rev. 1.0 www.MonolithicPower.com 13
9/12/2014 MPS Proprietary Information. Patent Protected. Unauthorized Photocopy and Duplication Prohibited.
© 2014 MPS. All Rights Reserved.
The UVLO threshold can be computed from
below two equations.
TH_Rising
)EN
3M//R2
R1
(1UVLOTH_Rising ×+=
TH_Falling
)EN
3M//R2
R1
(1UVLOTH_Falling ×+=
Soft Start Capacitor
The soft start time is the duration when SS is
charged from 0 to FB reference voltage 1V by an
internal 5μA current source. So the capacitor at
SS pin can be chosen according to below
formula:
F)μ(tC SSSS ×= 5
Feed-Forward Capacitor
As described above that the PWM control
scheme of MP4569 is very special and the
HS_FET turns on when FB drops lower than
reference voltage. This brings good load
transient performance. However, this also makes
the HS_FET turn on moment is very sensitive to
the FB voltage. Once there is noise on FB, the
moment HS_FET turns on is easy to be affected,
and then Fsw jitter would occur. The Fsw jitter is
easy to happen especially when Vo ripple is very
small. To improve the jitter performance, a small
feedforward capacitor between Vo and FB can
be used and typical 39pF is recommended.
PCB Layout
PCB layout is very important to achieve stable
operation. Please follow below guidelines and
use Figure 5 as reference.
1) Keep the path of switching current short and
minimize the loop area formed by input
capacitor, high-side, low-side MOSFET and
output capacitor.
2) Bypass ceramic capacitors should be as
close as possible to the VIN pin.
3) Make sure that all feedback connections are
short and direct. Place the feedback resistors
as close to the chip as possible.
4) Keep SW away from sensitive analog areas
such as FB.
5) For better thermal performance and long-term
reliability consideration, VIN, SW and GND
should be connected to a large copper area
respectively to cool the chip.
Top Layer
Bottom Layer
(a) Layout Reference of QFN-10 Package(7)
MP456975V, 0.3A, SYNCHRONOUS STEP-DOWN CONVERTER
MP4569 Rev. 1.0 www.MonolithicPower.com 14
9/12/2014 MPS Proprietary Information. Patent Protected. Unauthorized Photocopy and Duplication Prohibited.
© 2014 MPS. All Rights Reserved.
Top Layer
Bottom Layer
(b) Layout Reference of SOIC-8 EP Package(8)
Figure 5 – Layout Reference
Notes:
7) Take Figure 6 as schematic
8) Take Figure 7 as schematic
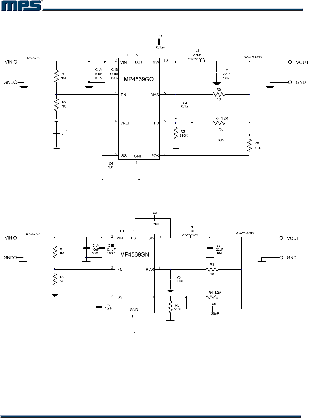
l'I'IPS' VINO VIN «mm i— VREF 03 \l \l w U m 0 W 3mm 2 v." est 5 .0 mm . O VOW i CZ “11 mu sz Mm» MP4SBQGQ I m be 6ND - g3 _ EN BIAS R to R412"! F 5 m C5 51m H :99; R5 W 6 55 GND p0 LT , lmnr a: W m m 7 33M azvrsuomA VIN EST SW K 40 VOUT MPASSQGN _|_—O GND EN BIAS 6 i m 04 IN R41zm 55 pg 4 R5 6 GND 510K H 39°F
MP456975V, 0.3A, SYNCHRONOUS STEP-DOWN CONVERTER
MP4569 Rev. 1.0 www.MonolithicPower.com 15
9/12/2014 MPS Proprietary Information. Patent Protected. Unauthorized Photocopy and Duplication Prohibited.
© 2014 MPS. All Rights Reserved.
TYPICAL APPLICATION CIRCUITS
Figure 6 – 3.3V Output Typical Application Circuit of QFN-10 Package
Figure 7 – 3.3V Output Typical Application Circuit of SOIC-8 EP Package
lflflS' 2.55 [ccc CC 3.10 RGJD TYP. A; f 3% E 53% L} :
MP456975V, 0.3A, SYNCHRONOUS STEP-DOWN CONVERTER
MP4569 Rev. 1.0 www.MonolithicPower.com 16
9/12/2014 MPS Proprietary Information. Patent Protected. Unauthorized Photocopy and Duplication Prohibited.
© 2014 MPS. All Rights Reserved.
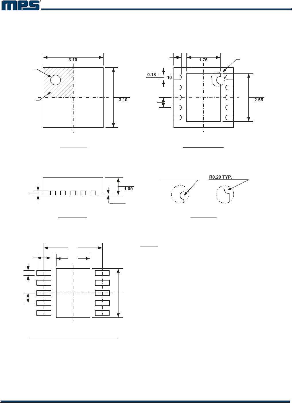
PACKAGE INFORMATION
QFN-10 (3mmx3mm)
SIDE VIEW
TOP VIEW
110
65
BOTTOM VIEW
2.90
3.10
1.45
1.75
2.90
3.10
2.25
2.55
0.50
BSC
0.18
0.30
0.80
1.00
0.00
0.05
0.20 REF
PIN 1 ID
MARKING
1.70
0.50
0.25
RECOMMENDED LAND PATTERN
2.90
NOTE:
1) ALL DIMENSIONS ARE IN MILLIMETERS.
2) EXPOSED PADDLE SIZE DOES NOT INCLUDE MOLD FLASH.
3) LEAD COPLANARITY SHALL BE 0.10 MILLIMETER MAX.
4) DRAWING CONFORMS TO JEDEC MO-229, VARIATION VEED-5.
5) DRAWING IS NOT TO SCALE.
PIN 1 ID
SEE DETAIL A
2.50
0.70
PIN 1 ID OPTION B
R0.20 TYP.
PIN 1 ID OPTION A
R0.20 TYP.
DETAIL A
0.30
0.50
PIN 1 ID
INDEX AREA
l'l'lPS'
MP456975V, 0.3A, SYNCHRONOUS STEP-DOWN CONVERTER
NOTICE: The information in this document is subject to change without notice. Please contact MPS for current specifications.
Users should warrant and guarantee that third party Intellectual Property rights are not infringed upon when integrating MPS
products into any application. MPS will not assume any legal responsibility for any said applications.
MP4569 Rev. 1.0 www.MonolithicPower.com 17
9/12/2014 MPS Proprietary Information. Patent Protected. Unauthorized Photocopy and Duplication Prohibited.
© 2014 MPS. All Rights Reserved.
PACKAGE INFORMATION
SOIC-8 EP
SEE DETAIL "A"
0.0075(0.19)
0.0098(0.25)
0.050(1.27)
BSC
0.013(0.33)
0.020(0.51)
SEATING PLANE
0.000(0.00)
0.006(0.15)
0.051(1.30)
0.067(1.70)
TOP VIEW
FRONT VIEW
SIDE VIEW
BOTTOM VIEW
NOTE:
1) CONTROL DIMENSION IS IN INCHES. DIMENSION IN
BRACKET IS IN MILLIMETERS.
2) PACKAGE LENGTH DOES NOT INCLUDE MOLD FLASH,
PROTRUSIONS OR GATE BURRS.
3) PACKAGE WIDTH DOES NOT INCLUDE INTERLEAD FLASH
OR PROTRUSIONS.
4) LEAD COPLANARITY (BOTTOM OF LEADS AFTER FORMING)
SHALL BE 0.004" INCHES MAX.
5) DRAWING CONFORMS TO JEDEC MS-012, VARIATION BA.
6) DRAWING IS NOT TO SCALE.
0.089(2.26)
0.101(2.56)
0.124(3.15)
0.136(3.45)
RECOMMENDED LAND PATTERN
0.213(5.40)
0.063(1.60)
0.050(1.27)
0.024(0.61)
0.103(2.62)
0.138(3.51)
0.150(3.80)
0.157(4.00)
PIN 1 ID
0.189(4.80)
0.197(5.00)
0.228(5.80)
0.244(6.20)
14
85
0.016(0.41)
0.050(1.27)
0
o
-8
o
DETAIL "A"
0.010(0.25)
0.020(0.50) x 45
o
0.010(0.25) BSC
GAUGE PLANE

Products related to this Datasheet

IC REG BUCK ADJ 300MA 8SOIC
IC REG BUCK ADJ 300MA 8SOIC
IC REG BUCK ADJ 300MA 10QFN
IC REG BUCK ADJ 300MA 10QFN
IC REG BUCK ADJ 300MA 8SOIC
IC REG BUCK ADJ 300MA 8SOIC